Skip to main content Sedgwick County seal

2023 Laboratory Division Annual Report

Table of Contents

Mission

The Forensic Science Center strives to provide the highest quality medicolegal and advanced forensic laboratory services to Sedgwick County. Death Investigation and Forensic Autopsy services are conducted in a compassionate and objective manner to achieve accurate certification of cause and manner of death. The Forensic Laboratory services provide unbiased and accurate analytical testing to support the resolution of criminal cases. As an independent agency operating under the Division of Public Safety, the Forensic Science Center collaborates with public health and criminal justice stakeholders to reduce crime and prevent deaths.

Laboratory Leadership

Director

Shelly Steadman, Ph.D.

Quality Assurance and Compliance Manager, LIMS Administrator

Robert C. Hansen II, M.S.F.S

Toxicology Laboratory Manager

Kimberly Youso, M.S., D-ABFT-FT

Criminalistics Laboratory Manager

Lana Goodson

Forensic Biology / DNA Laboratory Manager

Sarah Geering, M.S.

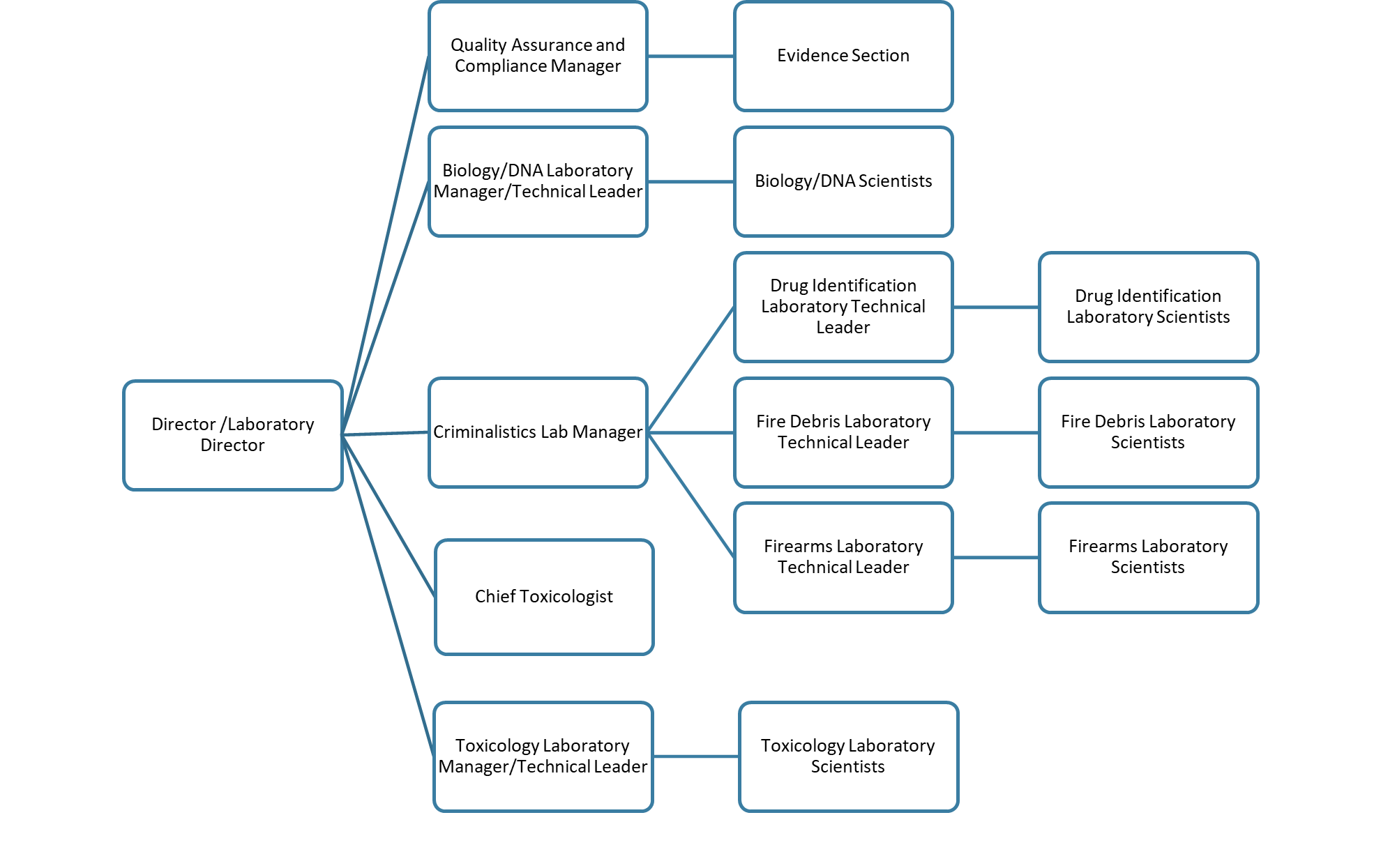
Laboratory Organization

Organizational chart with four layers of staff
Laboratory Organizational Chart

Introduction

The Regional Forensic Science Center (RFSC) officially opened on December 21st, 1995. The Center houses the Office of the District Coroner and the Forensic Science Laboratories. The Forensic Science Laboratories are comprised of three major sections: Criminalistics (Drug Identification, Firearms, and Fire Debris), Biology/DNA, and Toxicology (Antemortem and Postmortem). 

The Forensic Science Laboratory is staffed with highly trained and experienced forensic scientists, many of whom have advanced scientific degrees (MS, MSFS, PhD). For 2023, the laboratory staff consisted of 22 scientists and 2 support personnel.

In April of 1996, the Forensic Science Laboratory began accepting cases for firearms examinations. Three months later, the Biology Laboratory provided forensic examinations for the identification of biological fluids. The Toxicology Laboratory began producing comprehensive examinations in postmortem toxicology in support of the Sedgwick County District Coroner (District Coroner) in September of 1996. This was followed by the Forensic Science Laboratories providing forensic drug identification for local and regional law enforcement agencies. In November of 1996, fire debris analysis was added to the Criminalistics Section. In January of 1997, the Biology/DNA Laboratory became the first short tandem repeat-deoxynucleic acid (STR-DNA) testing laboratory in the State of Kansas.

In 2003, the Forensic Science Laboratory first became accredited by the American Society of Crime Laboratory Directors/Laboratory Accreditation Board (ASCLD/LAB) under the ASCLD/LAB-Legacy program.

In February 2014, the Forensic Laboratory was granted ASCLD/LAB-International accreditation for Forensic Testing Laboratories in the categories of Controlled Substances, Quantitative Analysis, Antemortem Toxicology, Postmortem Toxicology, DNA-Nuclear, Body Fluid Identification, Fire Debris, Firearms, and Serial Number Restoration. The ASCLD/LAB-International accreditation program evaluates the laboratory’s management system, and technical procedures and practices against criteria set forth in ISO/IEC 17025:2005, and the testing laboratory requirements of the ASCLD/LAB-International Supplemental Requirements.

In 2018, the Forensic Science Laboratory completed an ANAB ISO/IEC 17025:2017, AR3125 full assessment. The laboratory was the first in the state and among the first in the nation to undergo assessment for these new international accreditation standards. This enhanced accreditation program is based upon the latest set of requirements against which a forensic testing laboratory can be evaluated.  

 

Striving for and meeting these accreditation requirements demonstrates the Forensic Laboratory’s commitment to excellence in the services we provide to submitting agencies.

Forensic Science Laboratories Service Overview

Case Submissions

New Cases Submitted
  2019 2020 2021 2022 2023
Cases Submitted 3011 3136 3201 2759 2458
New cases submitted count between 2019 and 2023
Figure 1: Number of initial forensic laboratory cases submitted for examination (law enforcement and District Coroner postmortem evidence submissions) from 2019 through 2023.

As illustrated in Figure 2, the number of exhibits examined by the Forensic Laboratory was increase approximately 32.0% in 2023 when compared to 2022 and was the highest total in the last 5 years.  

Number of Exhibits Examined
  2019 2020 2021 2022 2023
Exhibits Examined 15307 18785 18321 15238 20117
Number of exhibits examined between 2019 and 2023
Figure 2: The number of forensic exhibits examined between 2019 and 2023.

Law enforcement agencies submit criminal cases to the Forensic Laboratory for analysis. Figure 3 illustrates the number of cases submitted to the Forensic Laboratory for the first time each year per laboratory section. 

Number of Laboratory Cases Submitted per Forensic Discipline
  2019 2020 2021 2022 2023
Biology/DNA 251 258 227 192 220
Drug ID 1743 1684 1684 1321 1065
Fire Debris 12 34 35 23 18
Firearms 48 73 67 77 106
Toxicology HPT 303 293 342 256 234
Toxicology PM 735 886 967 975 911
Aggregate Total 3092 3228 3322 2844 2554
New laboratory cases submitted per forensic discipline between 2019 and 2023
Figure 3: Number of cases submitted for the first time each year per laboratory section. Abbreviation Key (HPT = Human Performance Testing, PM = Postmortem).

A listing of the agencies that submitted evidence to the laboratory division for forensic analysis and the number of new cases that were submitted by each in 2023 is provided in Figure 4. The District Coroner’s Office submits evidence for analysis in support of the regional autopsy service. Out of county agencies that submit evidence for analysis are subject to a fee schedule set forth by the Sedgwick County Board of County Commissioners. 

New Cases Submitted per Contributing Agency
  Sedgwick County Coroner Wichita PD Sedgwick County Sheriff Kansas Highway Patrol Derby PD Park City PD All Other Agencies
2023 913 904 383 50 42 28 138
Number of new cases submitted per contributing agency in 2023
Figure 4: Count of new case submissions received from each contributing law enforcement agency. Abbreviation Key (PD = Police Department).

Cases are submitted for forensic examination under five analytical disciplines, Biology / DNA, Drug ID, Firearms, Fire Debris, and Toxicology (postmortem and antemortem [HPT]). Toxicology receives antemortem evidence from law enforcement and postmortem specimens from the District Coroner.

The number of case submissions associated with each laboratory is illustrated in Table 1. The aggregate submission count of 2658 includes all submissions from contributing agencies, which includes submissions from the aggregated 2554 new cases (the sum of all new cases submitted to each laboratory) generated in year 2023 (see Figure 3) and submissions from cases generated in previous years in support of on-going investigations by law enforcement.

Table 1: Aggregate Case Submissions Count per Laboratory
Laboratory 2023 Aggregate Case Submissions Count
Biology/DNA 263
Drug ID 1118
Firearms 110
Fire Debris 18
Toxicology Antemortem 235
Toxicology Postmortem 914
Sum of Submission Count 2658

The relative percentage of cases submitted to each laboratory section is illustrated in Figure 5. The Drug Identification Laboratory continues to receive the majority of evidence submitted, followed by submissions to the Toxicology Laboratory, which in 2023, had all-time highs for postmortem case submissions.

Case Submission Percentages per Laboratory
Laboratory Case Submission Percentages
Biology/DNA 9.9
Drug ID 42.1
Firearms 4.1
Fire Debris 0.7
Toxicology Antemortem 8.8
Toxicology Postmortem 34.4
Case submission percentages per laboratory, which includes Biology/DNA, Drug ID, Firearms, Fire Debris, Toxicology Antemortem, and Toxicology Postmortem.
Figure 5: Percentage of case submissions per laboratory.

Backlog

Nationally, the target turn-around time for case completion is 30 days from submission.  The Forensic Laboratory has set an internal goal of 60 days, which is acceptable to the vast majority of our contributors according to annual contributor surveys. As of December 31, 2023 the Forensic Laboratories had a 60 day backlog of 1255 cases and a 30 day backlog of 1396 cases (see Figure 6).

End of Year Backlog
  2019 2020 2021 2022 2023
60 Day Backlog 524 350 827 1176 1255
30 Day Backlog 727 443 1019 1361 1396
Total Backlog 999 672 1237 1577 1550
End of year 60 day, 30 day, and total backlog for each year between 2019 and 2023.
Figure 6: The number of the total, the 30 day, and the 60 day backlogged cases on December 31 of each of the last five years.

Expert Testimony

The professional staff is frequently called upon to present expert testimony in court. The amount of time spent by staff preparing for testimony, waiting to testify at courthouses, and on the stand providing testimony is significant. 

In 2023, the Forensic Science Laboratories received 494 subpoenas for court appearances. This resulted in laboratory staff appearing in court to provide expert testimony in 44 criminal cases.

Agencies Served

The Forensic Science Laboratory provides expert testing services and consultation for a variety of law enforcement agencies within and outside of Sedgwick County. In 2023, the Forensic Science Laboratory provided expert testing services and consultations to 40 law enforcement agencies, fire departments, and district coroners. In Figure 7, the shaded counties indicate jurisdictions within the state for which forensic laboratory services were provided.

Map of Kansas showing counties served by the laboratories with a cluster being in South Central Kansas including Sedgwick County.
Figure 7: Counties that had forensic laboratory services provided to them by the Sedgwick County Regional Forensic Science Center in 2023 (shaded).

Sedgwick County vs. Out-of-County Cases

The Regional Forensic Science Center serves as the principle forensic (crime) laboratory for all Sedgwick County law enforcement agencies and provides forensic services to many other counties and municipalities within the state of Kansas; however, the vast majority of forensic laboratory services were provided for Sedgwick County law enforcement agencies and the Sedgwick County Coroner. A significant portion of the out-of-county casework was in support of the District Coroner’s out-of-county autopsies. Municipalities and counties served in 2023 are listed in Table 2.

Table 2: List of law enforcement agencies, fire departments, and county coroners for which the forensic science laboratories provided services in 2023.
Barber County Coroner Goddard USD265 Police Department Pratt County Coroner
Bel Aire Police Department Greenwood County Coroner Reno County Coroner
Bentley Police Department Haysville Police Department Sedgwick County Coroner
Bureau of Alcohol, Tobacco, Firearms and Explosives (ATF) Harvey County Coroner Sedgwick County Courthouse Police Department
Butler County Coroner Kansas Department of Corrections Sedgwick County Fire Department
Butler County Sheriff's Office Kansas Highway Patrol Sedgwick County Sheriff's Office
Cowley County Coroner Kechi Police Department Sumner County Coroner
Derby Police Department Maize Police Department United States Probation
Dickinson County Coroner Marion County Coroner Valley Center Police Department
Drug Enforcement Agency (DEA) McPherson County Coroner Wichita Fire Department
Elk County Coroner Mount Hope Police Department Wichita Police Department
Garden Plain Police Department Mulvane Police Department Wichita State University Police Department
Goddard Police Department Park City Police Department Wilson County Coroner

Cases Completed

Cases completed every year may include cases that are submitted for the first time that year, or backlogged cases from previous years, or they may be cases that were originally submitted in previous years but have additional examination(s) requested. Figure 8 illustrates the number of cases completed by the Forensic Science Laboratories in the given year. 

The Forensic Laboratory has faced staffing challenges throughout the past five years. This was especially true for the Firearms, Drug Identification, and Toxicology Laboratories, which accounts for a drop in the number of cases completed for these years.

Cases Completed
  2019 2020 2021 2022 2023
Cases Completed 3358 3599 3902 3498 2639
Number of cases completed each year between 2019 and 2023.
Figure 8: Number of cases completed per year.

Case Submission Turn-Around Time

One metric of the Forensic Laboratory casework output is the amount of time it takes for a case to be completed following submission. As illustrated in Figure 9, 24% of cases submitted to the Laboratory Division in 2023 were completed within 60 days of submission.

Percentage of Laboratory Cases Completed within 30, 60, or 90 Days of Submission
  2019 2020 2021 2022 2023
%<=30Days 16 45 26 15 17
%<=60Days 31 62 40 22 24
%<=90Days 45 75 51 34 39
Percentage of cases completed less than 30 days, or less than 60 days, or less than 90 days from submission each year between 2019 and 2023.
Figure 9: Percentage of laboratory cases completed within 30, 60, or 90 days of submission.

Criminalistics

The Criminalistics Unit receives the majority of the cases submitted to the Forensic Science Laboratories. The Criminalistics Unit provides forensic examinations in Drug Identification, Firearms, and Fire Debris. Figure 10 illustrates the trend in forensic case volume submitted to the Criminalistics Unit, and Figure 11 illustrates the number of exhibits examined by the Criminalistics Unit. 

Criminalistics Case Submissions
  2019 2020 2021 2022 2023
Case Submissions 1979 1872 2054 1550 1328
Number of cases submitted to criminalistics each year between 2019 and 2023.
Figure 10: Number of case submissions to the Criminalistics Section (Drug ID, Firearms, and Fire Debris) over 5 year period from 2019 through 2023. These include all new cases submitted to the Center for the first time and submissions from cases with subsequent submissions.
Number of exhibits examined by criminalistics
  2019 2020 2021 2022 2023
Exhibits Examined 8199 11180 8778 4797 6623
Number of exhibits examined by criminalistics.
Figure 11: The number of exhibits examined from 2019 through 2023 by the Criminalistics Section (Drug ID, Firearms, and Fire Debris).

The volume and percentage of cases submitted to each laboratory of the criminalistics section is illustrated in Figure 12.

Percentage of Criminalistics Case Submissions per Laboratory
Laboratory Percentage of Submissions
Drug ID 89.7
Firearms 8.8
Fire Debris 1.4
Percentage of criminalistics case submissions per laboratory in 2023.
Figure 12: Volume and percentage of cases submitted to each Criminalistics Laboratory Unit.

Drug ID

Examination requests for the identification of illicit drugs accounted for approximately 90% of the cases submitted to Criminalistics, as depicted in Figure 12 above.  

The agency that submits the greatest volume of evidence to Drug ID is the Wichita Police Department (WPD). This is apparent in Figure 13, as nearly 68% of cases received are from WPD. Agencies other than WPD and the Sedgwick County Sheriff’s Office (SGSO) are responsible for approximately 15% of the total cases submitted.

Percentage of Drug ID Case Submissions by Agency
Agency Percentage of Case Submissions
Wichita Police Department 58.2
Sedgwick County Sheriffi's Office 27.1
Derby Police Department 2.9
Kansas Highway Patrol 2.4
Haysville Police Department 1.4
Park City Police Department 1.2
Mulvane Police Department 1.1
Other Agencies Combined 5.7
Percentage of Drug ID Case Submissions by Agency
Figure 13: Percentages of Drug ID cases submitted per contributing agency.

The number of submissions, the number of cases submitted, and the number of new cases submitted to the Drug ID Laboratory over the last five years is illustrated in Figure 14.

Drug ID Case Submissions
  2019 2020 2021 2022 2023
Number of Submissions 1910 1750 1939 1437 1185
Number of Cases Submitted 1788 1697 1837 1375 1149
Number of New Cases Submitted 1742 1683 1683 1321 1065
Number of submissions, cases submitted, and new cases submitted to the drug id laboratory each year between 2019 and 2023.
Figure 14: The number of case submissions to the Drug ID Laboratory over a five year period.

The number of cases completed by the Drug Identification Laboratory over the last 5 years is illustrated in Figure 15.

Number of drug id cases completed each year between 2019 and 2023.
Figure 15: The number of cases completed by the Drug Identification Laboratory over the last 5 years. The count includes Forensic Examination and Supplemental request types.

Noteworthy Drug Trends

Below is drug trend information on several key drugs that were noted as a result of analysis by the RFSC Drug Identification Laboratory. Of interest were the trends observed during analysis of fentanyl, methamphetamine, cocaine, tetrahydrocannabinol, clonazolam, and eutylone.

Fentanyl

As illustrated in Figure 16 the number of cases examined that had fentanyl detected increased from 21 in 2019 to 256 in 2023, which equates to an approximate 1,119% increase. Additionally, for the 952 cases completed in 2023, approximately 27% of them had at least 1 fentanyl positive exhibit.  

Number of Cases with at least One Fentanyl Exhibit per Completion Year
  2019 2020 2021 2022 2023
Case Count 21 66 120 150 256
Number of cases with at least one fentanyl exhibit per completion year for each year between 2019 and 2023..
Figure 16: Graph depicting the number of cases that were completed that had at least one fentanyl positive exhibit associated with it over the past 5 years.

As illustrated in Figure 17 the number of cases testing positive for fentanyl submitted has increased from 23 in 2019 to at least 361 in 2023, which equates to an approximate 1,469% increase. Additionally, for the 1118 cases submitted in 2023 approximately 32.2% of them had at least 1 fentanyl positive exhibit.

Number of Cases that had at least One Fentanyl Exhibit per Submission Year
  2019 2020 2021 2022 2023
Case Count 23 65 195 352 361
Number of cases that had at least one fentanyl exhibit per submission year for each year between 2019 and 2023.
Figure 17: Graph depicting the number of cases that were submitted that had at least one fentanyl positive exhibit associated with it over the past 5 years

Methamphetamine

Methamphetamine is a highly addictive stimulant drug with a high risk for dependence. It can cause irregular heartbeat, delirium, panic, psychosis, and heart failure. It is a synthetic drug that takes the form of a white, odorless, bitter-tasting crystalline powder that easily dissolves in water or alcohol. It has more rapid and lasting effects than amphetamine, used illegally as a stimulant and as a prescription drug to treat narcolepsy and maintain blood pressure.  

As illustrated in Figure 18 the number of cases completed that had methamphetamine detected has decreased from 1151 in 2019 to 594 in 2023, which equates to an approximate 48.3% decrease. Additionally, for the 946 examined cases completed in 2023 approximately 62.7% of them had at least 1 methamphetamine positive exhibit.

Number of Cases with Methamphetamine Detected per Completion Year
  2019 2020 2021 2022 2023
Case Count 1151 1394 746 467 594
Number of cases with methamphetamine detected per completion for each year between 2019 and 2023.
Figure 18: Graph depicting the number of cases that were completed that had at least one methamphetamine positive exhibit associated with it over the past 5 years.

As illustrated in Figure 19 the number of cases completed that had methamphetamine detected has generally decreased over the 5-year period. Additionally, for the 1118 cases submitted in 2023 approximately 52.0% had at least 1 methamphetamine positive exhibit.

Number of Cases with Methamphetamine Detected per Submission Year
  2019 2020 2021 2022 2023
Case Count 1040 989 1051 747 582
Number of cases with methamphetamine detected per submission year for each year between 2019 and 2023.
Figure 19: Graph depicting the number of cases that were submitted that had at least one methamphetamine positive exhibit associated with it over the past 5 years.

Cocaine

Cocaine is an addictive stimulant drug obtained from the leaves of two different coca plant species. It is submitted to the laboratory in the form of a white powder, or it can be in the form that looks like a small irregularly shaped rock (cocaine base).  It may also be found mixed with other illicit drugs. It speeds up the body making the user feel full of energy, happy, and excited; however, the person’s mood might change, and they can become angry, nervous, and afraid. The long-term adverse effects include heart attacks or strokes.

As illustrated in Figure 20 the number of cases completed that had cocaine detected has decreased from 231 in 2019 to 128 in 2023, which equates to an approximate 44.5% decrease. Additionally, for the 952 cases completed in 2023 approximately 13.4% of them had at least 1 positive cocaine exhibit.

Number of Cases with Cocaine Detected per Completion Year
  2019 2020 2021 2022 2023
Case Count 231 268 146 54 128
Number of cases with cocaine detected per completion year for each year between 2019 and 2023.
Figure 20: Graph depicting the number of cases that were completed that had at least one cocaine positive exhibit associated with it over the past 5 years.

As illustrated in Figure 21 the number of cases submitted that had cocaine detected has decreased from 237 in 2019 to 153 in 2023, which equates to an approximate 35.4% decrease. Additionally, for the 1118 cases submitted in 2023 approximately 13.6% of them had at least 1 positive cocaine exhibit.

Number of Cases with Cocaine Detected per Submission Year
  2019 2020 2021 2022 2023
Case Count 237 174 209 168 153
Number of cases with cocaine detected per submission year
Figure 21: Graph depicting the number of cases that were submitted that had at least one cocaine positive exhibit associated with it over the past 5 years.

Tetrahydrocannabinol

Tetrahydrocannabinol (THC) is a psychoactive substance found in the cannabis sativa plant, of which marijuana and hemp are two varieties. Tetrahydrocannabinol can be detected when analyzing a marijuana plant, in oil form, or mixed with other drugs of abuse. THC can be confirmed by the laboratory even when marijuana is not able to be confirmed via microscopy.

As illustrated in Figure 22 the number of cases completed that had THC detected has decreased from 826 in 2019 to 381 in 2023, which equates to an approximate 53.8% decrease. Additionally, of the 952 cases completed in 2023 approximately 40.0% of them resulted in at least 1 tetrahydrocannabinol positive exhibit.

Number of Cases with Tetrahydrocannabinol Detected per Completion Year
  2019 2020 2021 2022 2023
Case Count 826 835 596 182 381
Number of cases with tetrahydrocannabinol detected per completion year for each year between 2019 and 2023.
Figure 22: Graph depicting the number of cases that were completed that had at least one tetrahydrocannabinol positive exhibit associated with it over the past 5 years.

As illustrated in Figure 23 the number of cases submitted that had THC detected has decreased from 656 in 2019 to 394 in 2023, which equates to an approximate 39.9% decrease since 2019. Additionally, of the 1118 cases submitted in 2023 approximately 35.2% of them at least 1 tetrahydrocannabinol positive exhibit.

Number of Cases with Tetrahydrocannabinol Detected per Submission Year
  2019 2020 2021 2022 2023
Case Count 656 671 774 572 394
Number of cases with tetrahydrocannabinol detected per submission year for each year between 2019 and 2023.
Figure 23: Graph depicting the number of cases that were submitted that had at least one tetrahydrocannabinol positive exhibit associated with it over the past 5 years.

Clonazolam

Clonazolam is the most potent of a series of 1-4 triazolobenzodiazepines that may cause severe sedation. Clonazolam is a triazolo-analogue of the registered drug clonazepam. Clonazolam is sold in powdered form as well as in blotter, liquid, and tablet form. In recent years clonazolam has been increasingly sold as falsified designer benzodiazepines (commonly as diazepam and alprazolam).

As illustrated in Figure 24 the number of cases completed that had clonazolam detected has increased from 2 in 2019 to 30 in 2023. Additionally, for the 952 cases completed in 2023 approximately 3.1% of them had at least 1 clonazolam positive exhibit.

Number of Cases with Clonazolam Detected per Completion Year
  2019 2020 2021 2022 2023
Case Count 2 31 60 10 30
Number of cases with clonazolam detected per completion year for each year between 2019 and 2023.
Figure 24: Graph depicting the number of cases that were completed that had at least one clonazolam positive exhibit associated with it over the past 5 years.

As illustrated in Figure 25 the number of cases submitted in 2023 that had clonazolam detected has increased from 3 in 2019 to 20 in 2023, which equates to an approximate 566.7% increase. However, it is an approximate 74.1% decrease from 2021. Additionally, for the 1118 cases submitted in 2023 approximately 1.7% of them had at least 1 clonazolam positive exhibit.

Number of Cases with Clonazolam Detected per Submission Year
  2019 2020 2021 2022 2023
Case Count 3 31 77 35 20
Number of cases with clonazolam detected per submission year for each year between 2019 and 2023.
Figure 25: Graph depicting the number of cases that were submitted that had at least one clonazolam positive exhibit associated with it over the past 5 years.

Eutylone

Eutylone is a substituted cathinone which is a category of drugs related to cathinone, which is found naturally occurring in the khat plant. Eutylone is an empathogen, which increases an individual’s feeling of empathy and benevolence and increases the feeling of being socially accepted by and connected with others. The effects are similar to other stimulant and empathogenic drugs such as MDMA, cocaine and amphetamines.

As illustrated in Figure 26 the number of cases completed that had eutylone detected has decreased from 9 in 2020 to 7 in 2023, which equates to a 22.2% decrease. Additionally, for the 952 cases completed in 2023 approximately 0.7% of them had at least 1 eutylone positive exhibit.

Number of Cases with Eutylone Detected per Completion Year
  2020 2021 2022 2023
Case Count 9 23 3 7
Number of cases with eutylone detected per completion year for each year between 2020 and 2023.
Figure 26: Graph depicting the number of cases that were completed that had at least one eutylone positive exhibit associated with it over the past 4 years.

As illustrated in Figure 27 the number of cases completed that had eutylone detected has decreased from 11 in 2020 to 5 in 2023, which equates to a 54.5% decrease. Additionally, for the 1118 cases submitted in 2023 approximately 0.4% of them had at least 1 eutylone positive exhibit.

Number of Cases with Eutylone Detected per Submission Year
  2020 2021 2022 2023
Case Count        
Number of cases with eutylone detected per submission year for each year between 2020 and 2023.
Figure 27: Graph depicting the number of cases that were submitted that had at least one eutylone positive exhibit associated with it over the past 4 years.

Fire Debris

The Fire Debris Laboratory examines fire debris evidence in support of fire investigations. The information provided to the investigator aides in determining if a fire was accidentally or intentionally set for purposes ranging from insurance fraud to homicide. 

In 2023, the Fire Debris Laboratory received evidence from 18 cases with a total of 18 submissions. The trend of case submissions over the last five years is illustrated in Figure 28.

Fire Debris Case Submissions
  2019 2020 2021 2022 2023
Number of Submissions 17 36 37 24 22
Number of Cases Submitted 14 34 35 24 22
Number of New Cases Submitted 12 34 35 23 18
Number of submissions, cases submitted, and new cases submitted to Fire Debris for each year between 2019 and 2023.
Figure 28: Number of fire debris cases submitted over a five-year period.

Firearms

Firearm examination is conducted in support of state and federal law enforcement. The Firearms Laboratory conducts many types of forensic examinations. The majority of examinations involve operability (function) tests on the submitted firearms. Other exams performed by the Firearms Laboratory include bullet comparisons, cartridge case comparisons, and serial number restorations. In 2023, the Firearms Laboratory received evidence from 110 cases with a total of 117 submissions. The trend of case submissions over the last five years is illustrated in Figure 29.

Firearms Case Submissions
  2019* 2020 2021 2022 2023
Number of Submissions 52 86 78 89 121
Number of Cases Submitted 49 76 68 83 113
Number of New Cases Submitted 48 73 67 77 106
Number of submissions, cases submitted, and new cases submitted for each year between 2019 and 2023.
Figure 29: Firearm case submissions from 2019 through 2023. *In 2019, the Firearms Laboratory lost both qualified scientists. This required the laboratory to suspend receiving evidence for approximately 6 months.

Case examination types (function test, bullet/projectile comparison, cartridge case comparison, serial number restoration) that were requested in 2023 are illustrated in Figure 30. Illustrated in Figure 31 are the number of requested items that were examined per case examination type. As a component of examinations the laboratory performed test fires on 91 cases that were requested for examination in 2023.

Firearm Case Examination Types
  Function Test Bullet/Projectile Comparison Cartridge Case Comparison Serial Number Restoration
2022 73 3 5 5
2023 95 14 19 2
Firearm case examination types for 2022 and 2023.
Figure 30: Case examination type requested; classified as test fires, bullet comparisons, cartridge case comparisons, and serial number restorations.

Biology/DNA

The Biology/DNA Laboratory examines evidence from a variety of cases including sex crimes (rape, indecent liberties, incest, etc.), homicides, property crimes, assaults, and forensic identifications (unidentified bodies). 

The laboratory screens evidence for the presence of biological material (blood, semen, and saliva). For DNA analysis, the laboratory generates short tandem repeat (STR) profiles from the scene exhibits, those profiles can then be compared to reference standards collected from individuals believed to be associated with the scene (victims, suspects, or other known individuals). Ultimately results are interpreted, and a conclusion is obtained as to whether the reference standard profiles are consistent with or excluded from the crime scene profiles. The nature of forensic samples collected at crime scenes vary greatly. Under optimal circumstances (fresh blood stains), high quality single source profiles may result. Alternatively, the samples may have been left by multiple individuals or exposed to environmental elements, which can lead to low quantity/degraded samples. All these factors affect the laboratory’s ability to obtain a comparable profile. If a profile is suitable for comparison, statistical analysis may be performed by analysts so that power of discrimination can be clearly presented to a jury when an association is made between a reference sample and a scene exhibit.

In 2023, the Biology/DNA Laboratory received evidence from 232 cases with a total of 329 submissions. The trends of case submissions over the past five years are illustrated in Figure 32

Biology Case Submissions
  2019 2020 2021 2022 2023
Number of Submissions 451 450 459 338 343
Number of Cases Submitted 333 309 302 240 260
Number of New Cases Submitted 253 263 227 188 220
Number of submissions, cases submitted, and new cases submitted to biology for each year between 2019 and 2023.
Figure 32: Number of cases submitted to the Biology/DNA Laboratory over a five-year period.

Figure 33 illustrates the percentage of case type categories submitted for biological testing. For crimes against persons, sex crime cases were the most common case type submitted for examination. Property crimes continue to have a high likelihood of resulting in a profile suitable for CODIS entry. Given that these crimes have a high recidivism rate they have an exceptional solvability factor when crime scene profiles are searched against the database. In support of the District Coroner, the laboratory identified 22 human remains through DNA analysis.

Percentage of New Case Submission per Case Type
  Person Crimes Property Crimes Decedent Identification
Percentage of Submissions 70.0 23.2 6.8
Percentage of new cases submitted to biology per case type in 2023.
Figure 33: Classification of cases submitted for Biology/DNA analysis.

The number of sex crime cases submitted to the Biology/DNA Laboratory over the last five years is illustrated in Figure 34. In 2023, the Biology/DNA Laboratory received evidence from 118 sex crime cases with a total of 146 submissions.

Number of Sex Crime Submissions
  2019 2020 2021 2022 2023
Number of Submissions 150 176 133 149 146
Number of Cases Submitted 133 157 123 122 117
Number of New Cases Submitted 120 147 109 90 110
Number of sex crime submissions, case submitted, and new cases submitted to biology each year between 2019 and 2023.
Figure 34: The number of sex crime case submissions to the Biology/DNA Laboratory over the last five years.

CODIS

The Combined DNA Index System (CODIS) is database software used to compare DNA profiles within and between crime laboratories throughout the nation. In 2007 Kansas became an all arrestee state, meaning that law enforcement collects DNA samples for any person arrested for qualifying offenses. DNA profiles generated from an arrestee/offender are entered into the state database in Topeka, KS and is available to be searched against the unknown profiles the Sedgwick County laboratory enters into the local database. In late 2009, the DNA Laboratory adopted new procedures for the release of investigative lead information to include formal written and reviewed notifications for database associations.   

Over the years, the increased number of associations identified through CODIS resulted in an increase in reports generated, as well as an increase in the number of known samples processed to confirm these additional CODIS hits.  The number of CODIS entries, associated hits generated, and oversight of this database, entails a large amount of scientist time. Samples compared as a function of database management are not reflected in the number of cases submitted or accounted for as a separate “case type” in the figures describing case submissions. 

Trends in CODIS activity are illustrated in Figure 35 and Figure 36. In the last 5 years, the average number of case profiles entered into CODIS is 120, the average number of hits per year is approximately 82, and the average number of investigations aided per year is approximately 69.

CODIS Entry Information
  2019 2020 2021 2022 2023
Number of Profiles 107 85 79 122 138
Number of Database Hits 80 51 52 83 89
Number of Investigations Aided 71 47 38 68 71
Number of profiles entered, database hits, and investigations aided in CODIS each year between 2019 and 2023.
Figure 35: Five (5) year depiction of the number of DNA profiles entered into CODIS as well as the number of database hits and number of investigations aided.
Cumulative CODIS Data
  2019 2020 2021 2022 2023
Total Number of Profiles 2118 2182 2258 2357 2492
Total cumulative number of profiles entered into CODIS at the end of each year between 2019 and 2023.
Figure 36: The graph and chart depicts the total number of profiles residing in the local database at the end of each year.

Unknown and Known Exhibits Examined

The Biology/DNA Laboratory examines unknown samples (Qs) from crime scene exhibits and known samples (Ks) collected from known individuals. The number of exhibits submitted in any given case can vary greatly. Some investigations may involve multiple scenes and individuals, while others require the testing of a single sample. Therefore, to reflect the workload of the section, it is often useful to also capture data involving the number of exhibits the section has tested or processed and the number of DNA profiles that required scientist interpretation and comparison.

Figure 37 below illustrates the number of unknown and known exhibits examined by the laboratory over the past five years. Figure 38 below illustrates the number of DNA profiles generated by Polymerase Chain Reaction (PCR) from the unknown and known exhibits over the same period.

Number of Biology Exhibits Examined
  2019 2020 2021 2022 2023
Knowns 289 246 257 441 296
Unknowns 1266 1055 1077 1943 1333
Total 1555 1301 1334 2384 1629
Number of biology knowns, unknowns, and the combined total examined each year between 2019 and 2023.
Figure 37: The number of unknown and known exhibits examined by the Biology/DNA Laboratory in each of the past five years.
Number of DNA Profiles Generated
  2019 2020 2021 2022 2023
Amplified 836 822 879 1300 1104
Number of DNA profiles generated each year between 2019 and 2023.
Figure 38: The number of profiles generated from PCR amplification by the Biology/DNA Laboratory in each of the past five years.

Toxicology

The Toxicology Laboratory provides comprehensive examinations of postmortem (autopsy) samples to assist in the determination of cause and manner of death. Specimens collected during the investigation of driving under the influence of drugs and/or alcohol cases and drug-facilitated sexual assault cases are also examined by the Toxicology Laboratory. The Toxicology Laboratory also provides drug testing on children removed from clandestine methamphetamine laboratories.

Due to the continuously emerging drugs that are available for use and/or abuse, the laboratory is continuously expanding the number of drugs and poisons it can detect and quantitate.

A significant portion of samples submitted are from postmortem (PM) cases, the number of which is dependent upon the number of autopsies performed at the Center by the Pathology Division. The remaining portion of the cases are antemortem cases submitted for analysis by law enforcement agencies. These include DUI (driving under the influence), DUID (driving under the influence of drugs), DFSA (drug facilitated sexual assault) and other antemortem cases submitted by law enforcement agencies.

Illustrated in Figure 39 is the total number of case submissions, the number of cases submitted, and the number of new cases submitted to the Toxicology Laboratory over a 5-year period. The average number of new cases being submitted to the laboratory over the past 5 years is 1180.

Toxicology Case Submissions
  2019 2020 2021 2022 2023
Number of Submissions 1156 1320 1498 1292 1218
Number of Cases Submitted 1039 1196 1328 1234 1149
Number of New Cases Submitted 1038 1185 1303 1230 1145
Number of submissions, cases submitted, and new cases submitted to toxicology per year between 2019 and 2023.
Figure 39: The number of case submissions, the number of cases submitted, and the number of new cases submitted to the Toxicology Laboratory for analysis over a five-year period.

As illustrated in Figure 40 the number of new postmortem case submissions has increased from 734 in 2019 to 911 in 2023, which equates to an increase of approximately 24.1% of new postmortem case submissions since 2019.

Number of New Postmortem Submissions
  2019 2020 2021 2022 2023
Number of Submissions 734 886 967 975 911
Number of new postmortem submissions each year between 2019 and 2023.
Figure 40: The graph depicts the number of new postmortem case submissions to the Toxicology Laboratory.

As illustrated in Figure 41 the number of new antemortem case submissions has decreased from 309 in 2019 to 234 in 2023, which equates to a decrease of approximately 24.2% of new antemortem case submissions since 2019.

Number of New Antemortem Submissions
  2019 2020 2021 2022 2023
Number of Submissions 309 302 343 256 234
Number of new antemortem submissions each year between 2019 and 2023.
Figure 41: The graph depicts the number of new antemortem case submission to the Toxicology Laboratory.

As illustrated in Figure 42 the number of total new case submissions to the Toxicology Laboratory has increased from 1043 in 2019 to 1145 in 2023, which equates to an increase of approximately 9.7% of new case submissions since 2019.

Aggregated New Toxicology Submissions
  2019 2020 2021 2022 2023
Number of Submissions 1043 1188 1310 1231 1145
Aggregated new toxicology submissions each year between 2019 and 2023.
Figure 42: The graph depicts the number of total new case submissions to the Toxicology Laboratory.

The percentage of toxicology cases submitted by case type is illustrated in Figure 43. Postmortem (PM) toxicological examinations in support of the District Coroner account for approximately 79.6% of the forensic case work performed by the laboratory.

Percentage of Toxicology Case Types
  Postmortem DUI/DUID DFSA Other
Percentage of Case Types 79.6 19.0 0.9 0.5
Percentage of toxicology case submissions that were postmortem, dui/duid, dfsa, and other.
Figure 43: Submission of toxicology cases, sorted by case type. DUI (driving under the influence of alcohol), DUID (driving under the influence of drugs), PM (postmortem), DFSA (drug facilitated sexual assault), and Other (Aggravated Battery, Aggravated Assault, Drug, etc.).

Postmortem Drugs Detected

Hundreds of different drugs can be detected in Postmortem Toxicology cases, including a wide range of illicit, prescription, and over the counter drugs. New drugs are constantly emerging on the illicit drug market providing a challenge to the toxicology laboratory. Table 3 illustrates the number of 2023 Postmortem Toxicology cases where the most frequently detected drugs and/or metabolites were detected. Of the 901 cases tested, there were a total of 157 different drugs and/or metabolites detected in 648 cases with confirmed analytical results. 

Table 3: The most frequently detected drugs and/or metabolites detected in 2023 Postmortem Toxicology cases, with the percent of positive cases that each was detected. The remaining drugs and/or metabolites were detected in less than 10 cases. *Some positive morphine cases may be due to a delayed heroin related death.

Table 3: The most frequently detected drugs and/or metabolites detected in 2023 Postmortem Toxicology cases, with the percent of positive cases that each was detected. The remaining drugs and/or metabolites were detected in less than 10 cases. *Some positive morphine cases may be due to a delayed heroin related death.
Drugs Detected in Postmortem Cases Case Count Percent of Positive Cases Percent of All Cases

Ethanol

189

29.1

20.9

Methamphetamine

177

27.3

19.6

Fentanyl

171

26.3

18.9

Amphetamine

168

25.9

18.6

Norfentanyl

143

22.0

15.8

Delta-9 THC

111

17.1

12.3

Benzoylecgonine

69

10.6

7.6

Delta-9 Carboxy-THC

62

9.5

6.8

Naloxone

61

9.4

6.7

Oxycodone

39

6.0

4.3

Carboxytetrahydrocannabinol

36

5.5

3.9

Hydrocodone

34

5.2

3.7

Cocaine

32

4.9

3.5

Diphenhydramine

30

4.6

3.3

Hydromorphone

28

4.3

3.1

Morphine*

27

4.1

2.9

Gabapentin

25

3.8

2.7

4-ANPP

23

3.5

2.5

Oxymorphone

23

3.5

2.5

Amiodarone

21

3.2

2.3

Citalopram/Escitalopram

20

3.0

2.2

Lorazepam

20

3.0

2.2

Acetaminophen

19

2.9

2.1

Alprazolam

18

2.7

1.9

EDDP

17

2.6

1.8

Methadone

17

2.6

1.8

Trazodone

17

2.6

1.8

Caboxyhemoglobin [HbCO]

16

2.4

1.7

Hydroxyzine

16

2.4

1.7

7-Aminoclonazepam

15

2.3

1.6

Cocaethylene

15

2.3

1.6

Desmethylsertraline

15

2.3

1.6

Sertraline

13

2.0

1.4

Quetiapine

12

1.8

1.3

Metoprolol

11

1.6

1.2

Tramadol

11

1.6

1.2

Alpha-OH-alprazolam

10

1.5

1.1

Cyclobenzaprine

10

1.5

1.1

Delta-8 THC

10

1.5

1.1

Dihydrocodeine

10

1.5

1.1

Midazolam

10

1.5

1.1

Overdose/Drug Related

Overdose/Drug related deaths can be either accidental or intentional. Methamphetamine or an opioid are very commonly detected by the Toxicology Laboratory in the specimens collected at autopsy. In 2023, there were a total of 243 overdose/drug related fatalities, which equates to an approximate 74.8% increase from 2019 [Figure 44].

Drug Related Deaths per Death Year
  2019 2020 2021 2022 2023
Case Count 139 195 298 293 243
Number of drug related deaths per death year for each year between 2019 and 2023.
Figure 44: Number of overdose / drug related deaths per year.

Opioid Positive Drug Related Deaths

Figure 45 illustrates the number of drug related deaths that tested positive for an opioid between 2019 and 2023. As illustrated, in 2023 the number of opioid deaths continued to trend downwards when compared to 2021 and 2022. 

Number of Opioid Positive Drug Related Deaths
  2019 2020 2021 2022 2023
Total 143 180 259 224 173
Number of opioid positive drug related deaths per death year for each year between 2019 and 2023.
Figure 45: Opioid positive drug related deaths detected in postmortem toxicology cases.

Figure 46 illustrates the number of fentanyl-related deaths per submission year since 2019; fentanyl is the most commonly detected opioid in postmortem cases.

Drug Related Deaths Positive for Fentanyl
  2019 2020 2021 2022 2023
Case Count 34 100 174 192 153
Number of drug related deaths positive for fentanyl per death year for each year between 2019 and 2023.
Figure 46: illustrates the number of fentanyl-related deaths per submission year.

Listed in Table 4 is the number of cases that each opioid was detected in Postmortem Toxicology specimens per submission year.

Table 4: Opioids detected in death cases over the last 5 years. *Some positive morphine cases may be due to a delayed heroin related death.
Opioids Detected in Postmortem Specimens 2019 2020 2021 2022 2023

6-Monoacetylmorphine (Heroin metabolite)

17 22 21 11 1

6-Beta-Naltrexol

0 0 0 0 1

Acetyl fentanyl

0 0 0 1 0

Buprenorphine

1 0 0 1 3

Codeine

7 6 11 10 7

Dihydrocodeine

0 0 5 3 10

Dihydrocodeine/Hydrocodol

0 0 0 0 4

EDDP

2 0 0 9 17

Fentanyl

32 100 174 269 173

Fluorofentanyl

0 0 0 0 3

Hydrocodone

27 25 25 44 34

Hydromorphone

4 8 12 10 28

Loperamide

0 0 0 1 2

Methadone

21 11 15 23 17

Mitragynine

1 4 1 5 7

Morphine*

40 38 42 30 27

N-Desmethyltramadol

0 0 2 0 0

Norbuprenorphine

0 1 8 2 1

Norfentanyl

3 78 140 213 143

O-Desmethyltramadol

0 0 7 7 8

Oxycodone

19 24 38 39 39

Oxymorphone

3 2 7 13 23

Para-Fluorofentanyl

0 0 0 0 1

Propofol

2 0 1 0 0

Tramadol

10 9 10 10 11

Table 5 illustrates the count of fentanyl related deaths in 2023 within each age group and whether the death occurred within Sedgwick County or another jurisdiction. The greatest number of deaths related to fentanyl occurred in the 30- to 39-year-old age group.

Fentanyl Deaths per Age Group
Age Group Number of Deaths (All Counties) Number of Deaths (Sedwick County)
0-18 3 3
19-29 19 18
30-39 41 41
40-49 24 24
50-59 25 25
60-69 9 8
70-79 1 1

Methamphetamine Positive Drug Related Deaths

Drug related deaths that test positive for methamphetamine continue to be a significant portion of the drug related deaths that occur. Figure 47 illustrates the number of drug related deaths that tested positive for methamphetamine since 2019 per death year.

Drug Related Deaths Positive for Methamphetamine
  2019 2020 2021 2022 2023
Case Count 113 139 184 134 122
Number of drug related deaths positive for methamphetamine per death year for each year between 2019 and 2023.
Figure 47: Illustrates the number of methamphetamine related deaths per submission year.

Drugs and Alcohol in Driving Cases

Many driving cases involve drivers that are under the influence of drugs and/or alcohol (ethanol). Table 6 provides the number of positively identified drugs from the 201 Blood Draw Kits submitted for analysis in 2023. Driving case violations may include, but not limited to, DUI/DUID (Driving Under the Influence of Alcohol/Drugs), various drug violations, vehicular homicide, vehicular fatality, evading police, and hit and run. In total there were 37 uniquely identified individual drugs, drug metabolites, and/or alcohol totaling 497 substances from the 201 cases submitted.  

Table 6: List of the positively identified drugs, drug metabolites, and/or alcohol in driving cases and the number of times the Toxicology Laboratory detected each drug, drug metabolite, and/or alcohol per case submission year. ^ Prior to 2022, the laboratory did not have a method to differentiate between delta-8 and delta-9 tetrahydrocannabinol.
Drugs Detected in Antemortem Driving Cases 2019 2020 2021 2022 2023

11-Hydroxy-Delta-9-THC

0 0 0 1 0

7-Aminoclonazepam

8 9 6 5 5

a-Hydroxyalprazolam

0 0 0 0 6

Alprazolam

18 18 20 11 14

Amphetamine

40 43 40 41 45

Benzoylecgonine

9 9 21 13 9

Bromazolam

0 0 1 1 3

Butalbital

0 1 1 2 0

Cannabidiol [CBD]

0 0 0 0 3

Carboxytetrahydrocannabinol^

2 1 0 0 0

Carisoprodol

2 0 3 2 1

Clonazolam

9 10 5 3 5

Clonazepam

9 10 5 3 5

Cocaethylene

1 0 0 1 3

Cocaine

4 0 3 5 5

0Codeine

0 0 2 1 0

Delta-8-Carboxy-THC^

0 0 0 5 16

Delta-8-THC^

0 0 0 3 11

Delta-9-Carboxy-THC^

0 0 0 16 71

Delta-9-THC^

0 0 0 13 70

Diazepam

1 0 6 0 2

Difluoroethane

2 3 1 2 1

Doxylamine

0 1 0 0 0

EDDP

0 0 0 0 4

Es/Citalopram

0 1 0 0 0

Ethanol

115 106 125 69 81

Etizolam

1 3 0 0 0

Fentanyl

7 17 57 33 30

Flualprazolam

7 13 0 0 0

Flubromazepam

2 1 0 0 0

Flubromazolam

2 3 0 0 0

Fluoxetine

0 0 1 0 0

Gabapentin

1 1 2 0 0

Hydrocodone

3 3 5 10 2

Hydromorphone

0 0 1 0 2

Lamotrigine

0 0 1 0 0

Levetiracetam

1 0 0 0 0

Lorazepam

2 0 2 4 1

Meprobamate

2 2 5 2 1

Methadone

8 8 13 9 5

Methamphetamine

34 52 60 52 50

Methylenedioxyamphetamine

0 2 1 0 0

Methylenedioxymethamphetamine

0 1 2 0 0

Midazolam

0 0 0 0 1

Mitragynine

1 0 0 0 0

Morphine

4 8 6 1 1

Norbuprenorphine

0 1 0 0 0

Nordiazepam

3 3 7 0 2

Norfentanyl

1 14 49 30 28

Norfluoxetine

0 0 1 0 0

O-Desmethyltramadol

0 2 0 0 1

Oxazepam

1 1 0 0 0

Oxycodone

6 7 9 2 5

Oxymorphone

1 1 0 0 0

Phenazepam

1 0 0 0 0

Phencyclidine

3 5 5 1 2

Phenobarbital

1 0 0 1 1

Quetiapine

1 0 0 0 0

Sertraline

0 1 0 0 0

Temazepam

0 2 1 0 1

Tetrahydrocannabinol (THC)

74 81 84 49 0

Tramadol

0 1 0 0 1

Trazodone

0 0 1 0 0

Venlafaxine

0 1 0 0 0

Zolpidem

5 3 3 5 8

Drug-Facilitated Sexual Assaults

Drug-facilitated sexual assaults (DFSA) are a demanding type of forensic investigation. The cases often involve a perpetrator who will surreptitiously administer a drug to a victim to render them unconscious and sexually assault them. As illustrated in Table 7, in 2023 there were 10 DFSA cases submitted for analysis.

Table 7: DFSA cases submitted and completed each year since 2019.

Year

Cases Submitted

2019

26

2020

15

2021

18

2022

10

2023

10

DFSA case specimens often have several different drugs present. Table 8 illustrates the number of positively identified drugs, drug metabolites, and/or alcohol detected in DFSA specimens. For comparison purposes the number of positive results for the drugs, drug metabolites, and/or alcohol is provided for each of the last 5 years. In total there were 24 individual drugs, drug metabolites, and/or alcohol detected for a total of 46 drugs, drug metabolites, and/or alcohol for cases submitted in 2023.

Table 8: List of the positively identified drugs, drug metabolites, and/or alcohol in DFSA cases and the number of times the Toxicology Laboratory detected each drug, drug metabolite, and/or alcohol per case submission year. ^ Prior to 2022, the laboratory did not have a method to differentiate between delta-8 and delta-9 tetrahydrocannabinol.

Drugs Detected in Drug Facilitated Sexual Assault Cases per Submission Year

 

2019

 

2020

 

2021

 

2022

 

2023

7-Aminoclonazepam

1

2

1

2

0

a-Hydroxyalprazolam

1

0

1

0

1

Acetone

-

-

-

2

3

Alprazolam

1

0

0

0

1

Amitriptyline

1

0

0

0

0

Amphetamine

5

1

8

4

3

Anhydroecgonine methyl ester

0

0

0

0

1

Benzoylecgonine

3

3

4

1

2

Bupropion

0

0

0

1

0

Bupropion threo amino alcohol

0

0

1

0

0

Carboxytetrahydrocannabinol^

13

5

9

5

5

Chlorcyclizine

1

1

2

0

0

Clonazepam

0

1

0

1

0

Cocaethylene

0

0

1

0

1

Cocaine

0

0

2

0

2

Codeine

1

0

0

0

0

Delta-8-Carboxy-THC^

0

0

0

0

2

Delta-8-THC^

0

0

0

0

1

Delta-9-Carboxy-THC^

0

0

0

0

4

Delta-9-THC^

0

0

0

0

3

Desmethyl(es-)citalopram

1

1

2

0

2

Dextromethorphan

0

0

0

0

1

Diphenhydramine

4

4

1

1

2

Doxylamine

0

0

0

1

1

Ecgonine ethyl ester

0

0

2

0

1

Ecgonine methyl ester

0

0

2

0

0

Es/citalopram

1

1

2

0

2

Ethanol

8

5

4

2

3

Fentanyl

0

0

0

1

0

Flubromazolam

1

0

0

0

0

Fluoxetine

1

0

2

2

0

Gabapentin

2

0

0

1

0

Hydrocodone

0

0

1

0

0

Hydromorphone

0

0

1

0

0

Hydroxybupropion

0

0

0

1

0

Hydroxyzine

1

0

0

0

0

Lamotrigine

0

0

0

2

0

Lidocaine

0

1

1

0

0

Lorazepam

2

2

0

2

1

m-Chlorophenylpiperazine

0

0

0

1

0

Methamphetamine

7

1

7

4

1

Morphine

1

0

0

1

0

N-Desmethyltramadol

1

0

0

0

0

Norcocaine

0

0

0

0

1

Nordiphenhydramine

3

4

1

1

2

Norfentanyl

0

0

1

1

0

Norfluoxetine

1

0

2

2

0

Norquetiapine

0

0

1

0

0

O-Desmethyltramadol

2

0

0

1

0

O-Desmethylvenlafaxine

0

0

1

1

0

Oxazepam

1

0

0

1

0

Oxycodone

1

0

0

1

0

Oxymorphone

1

0

0

1

0

Phencyclidine

0

1

0

0

0

Promethazine

2

2

0

1

0

Quetiapine

0

0

0

1

0

Salicylic Acid

1

0

0

0

0

Sertraline

1

0

0

1

0

Temazepam

1

0

0

0

0

Tetrahydrocannabinol

1

0

0

0

0

Toluene

0

1

0

0

0

Tramadol

2

2

0

1

0

Trazodone

0

0

0

1

0

Tyramine

0

0

0

1

0

Venlafaxine

1

0

1

1

0